What the council does when it receives a complaint

In this section

Key terms are identified in bold and defined in Appendix 1.

Complaints made within 12 months

Receiving the complaint

9.1    Unless the complaint was made anonymously, we will acknowledge receipt within three (3) working days (not including the day the complaint was received) and provide:

  • the name and contact details of the person responsible for investigating 
  • an indication of when we are likely to be able to provide a response
  • an offer help to or support to the person to use the service 

9.2    If something was first treated as a service request but later recognised as a complaint, the time limits in section 9.1 start from the date we confirmed it was a complaint.


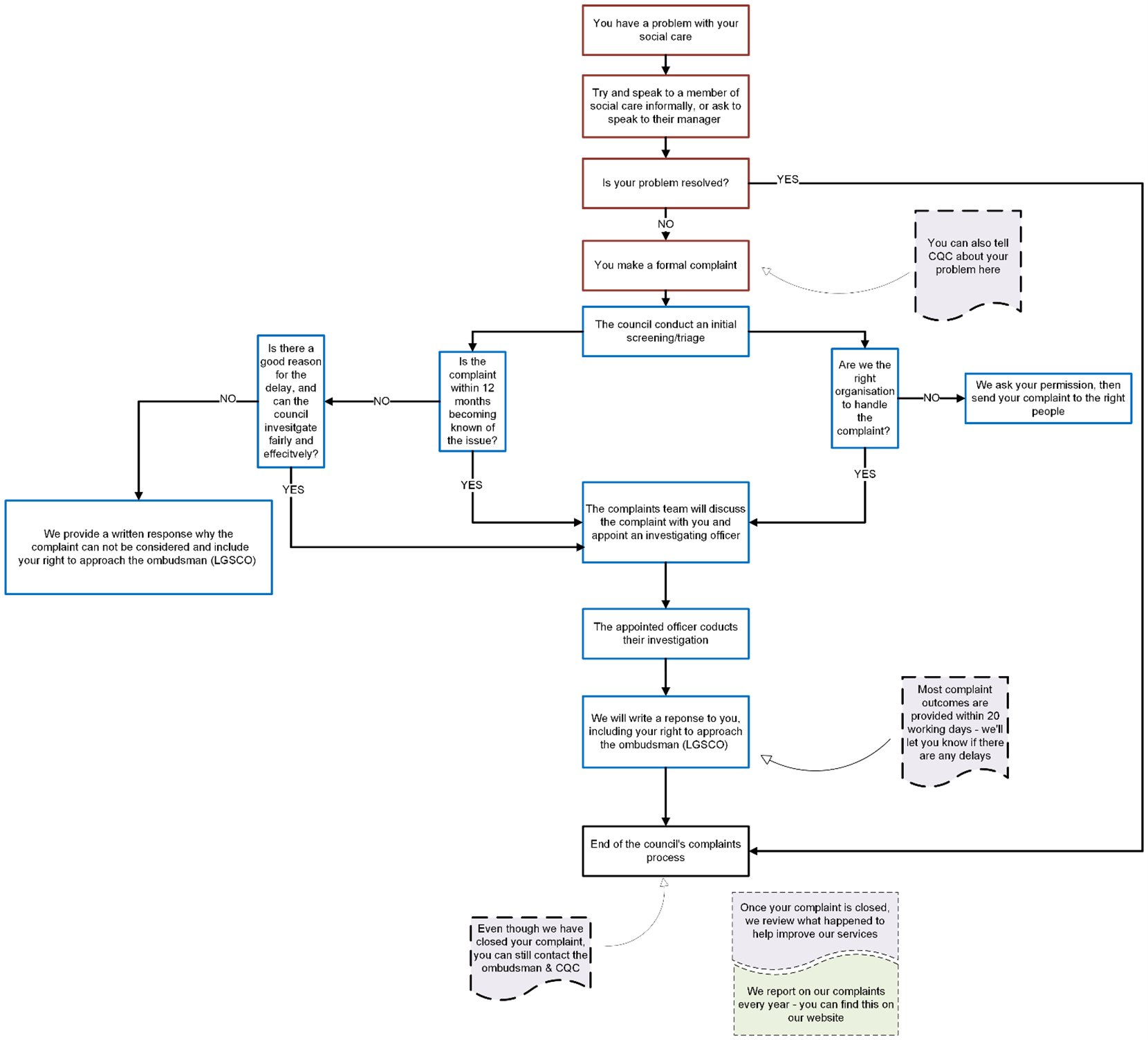
9.3    When we get a complaint, the council will check it to make sure we’re the right organisation to deal with it. 


9.4    When we receive a complaint that should be investigated by another organisation (such as another local authority, the NHS, a care home or a domiciliary care provider), we will:

  • contact the person making the complaint for consent to redirect the complaint and explain why the complaint is for another organisation
  • promptly transfer the information to the correct organisation when consent is given. The other organisation is then responsible for acknowledging receipt and investigating the complaint, in accordance with their complaints policy
  • or provide contact details of where the person making the complaint needs to redirect their complaint


9.5    When a complaint involves both the council and another organisation(s), we will:

  • explain which part of the complaint the council can respond to
  • co-operate with the other organisation(s) so that, wherever possible, the person making the complaint receives a co-ordinated response in line with 9.4

9.6    When a coordinated approach cannot be managed, the council will write to the individual or their representative explaining why.


Investigating and reporting the outcome

9.7    We will investigate complaints thoroughly, fairly and without delay. 



9.8    In most cases we will provide the outcome of our investigation in writing within twenty (20) working days of receiving the complaint.  If we are unable to complete our investigation within this timeframe, we will agree a reasonable deadline for a response with the person making the complaint. 



9.9    Unless a complaint was made anonymously, we will keep person making the complaints informed about progress and about any unexpected delays.  



9.10    The council can refuse anonymous complaints. However, to foster a continuous learning environment, adult social care will use this feedback to support with service improvement



9.11    We will provide a written explanation for any complaint that is not responded to within six (6) months of receipt.


 
When a complaint is upheld

9.12    When a complaint is upheld, we will offer an apology and explain what we have done / will do to put things right and prevent something similar from happening in the future.



9.13    If we investigate a complaint and find that something serious has happened (a notifiable incident), we will be open and honest about it, as required by law (Duty of Candour).

 


Complaints outside of 12 months if the event occurring, or the person’s knowledge of the issue

9.14    In line with the regulations, complaints should normally be made within 12 months of the issue happening or from when the person first became aware of it.


9.15    However, if someone makes a complaint after this time, it can still be accepted if there’s a good reason for the delay. Examples of good reasons might include:

  • the person was unwell or dealing with a crisis, and couldn’t raise the issue sooner
  • the person was trying to resolve the issue with the care provider

9.16    When the council accept the complaint, we will follow the steps outline in 9.1 – 9.13 of this policy.


9.17    When the council does not accept the complaint, the council will inform the person in writing to explain. The next steps for the person raising the complain if they remain unhappy is to approach to Local Government and Social Care Ombudsman, the council’s letter will advise how to do this. 

You can find an overview map here


Managing demands on services and staff

9.18    While an investigation is in progress, enquiries about the complaint and new concerns from the same person making the complaint will be directed to and managed by the Customer Feedback and Complaints Manager or their delegate.



9.19    Occasionally people may behave in an unacceptable manner towards our staff and / or place unreasonable demands on our services, for example:

  • persistently contacting the council during the complaint investigation
  • making multiple complaints about the same or similar issues
  • refusing to accept an investigation outcome that a complaint is unjustified
  • behaviour or language (verbal or written) that may cause staff to feel offended, afraid, threatened or abused

9.20    In these circumstances, we may have to restrict the ways in which a person making the complaint may deal with us. If restrictions are required, we will inform the person making the complaint of the reasons for our decision, what restrictions will apply and for how long.  Please see the council’s Unacceptable Customer Behaviour policy.

 

Policy Published: October 2021

Policy reviewed: April 2026

Last reviewed: